竹新社
胡佛东亚馆藏部主任、历史学者林孝庭根据蒋经国日记等最新公开的史料在新书《蒋经国的台湾时代》中分析,中华民国已故总统蒋经国晚年推动台湾民主化,开放大陆探亲、解除报禁、默许民进党组党、对国际宣告将解除戒严,除来自美国的压力外,另一个重要压力来自邓小平主政下的中华人民共和国。 台美断交后,蒋经国受到来自华府行政与立法部门对于推动民主化的压力有增无减。1982年,美国前总统的胞弟、参议员爱德华·肯尼迪致函康宁祥,批评国民党在人权与民主化议题上做得还不够(there has been too little prog…
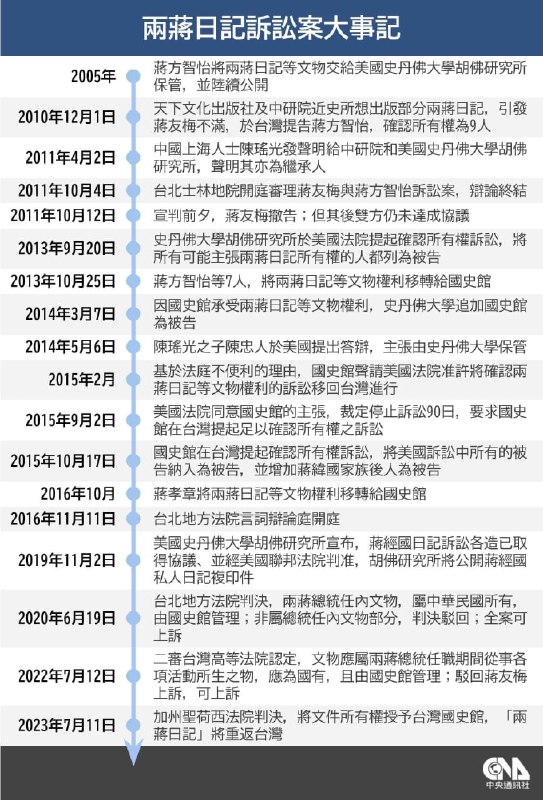
《两蒋日记》确权诉讼落幕,日记和其他档案原件将于下半年起运返台,入藏国史馆。档案原件返台后,复制件将继续在胡佛研究所向学界提供使用。
该批档案包括蒋介石1917至1972年、蒋经国1937至1979年间的日记,以及演讲稿、外交信函、政治档案等,2005年出借给斯坦福大学胡佛研究所。蒋家后人中就是否将档案移转国史馆发生争议,胡佛所遂于2013年诉讼请求澄清物权,最终认定所有档案都归属国史馆,不再按是否属总统任内而分割。
国史馆受访说,档案返台后将陆续向公众提供,其中蒋介石第一任总统内(1948–1954)的日记拟于10月出版。
旧金山标准报中央社
 
 
Back to Top