竹新社
日本政府决定自本月30日起,对所有来自中国和7日内有中国逗留史的入境旅客进行落地新型冠状病毒抗原检测,若检测结果为阳性,则通过专用车辆送至酒店等设施隔离,有症状者隔离7天,无症状者隔离5天。并对所有感染者感染的病毒进行基因序列分析。 此外,对来往中国内地和港澳的航班,只可使用东京成田、羽田、大阪关西和名古屋中部机场,并限制增加航班数。 (共同社,读卖新闻)
中疾控公布,截至12月27日24时中国大陆在院治疗新冠感染确诊51851(当日本土新增5136、出院1836)其中重症1260(当日净增336)。当日本土确诊中报告3例新型肺炎死亡,是陕西2例、重庆1例。
有美国官员受访表示,将向公卫专家和国际伙伴征求意见,研究对中国来客的防疫警示措施,主要是出于对中国境内感染激增、但毒株测序数据公布不足的忧虑。
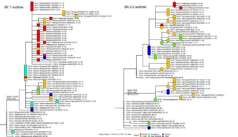
中疾控同京闽川三省疾控中心12月26日向GISAID上传了国内近月流行的BF.7与BA.5.2株的测序数据,显示今年9月底以来内蒙—北京爆发的BF.7株新含有一个S:C1243F突变。GISAID页面显示,过去四周的Omicron株数据中,来自中国的99条、香港34条、台湾14条、日本4940条、新加坡1038条、美国28535条。
中国疾控中心路透社
 
 
Back to Top