7×24不定时编译国内外媒体的即时新闻报道。
查阅新闻资料,前往竹新资料室:
t.me/kt_database
如有任何问题,联系竹新社小编:
t.me/ktnews_editor_bot

注:本频道原创新闻按照CC BY 4.0协议发布。
竹新社
中国商务部1月6日公告,禁止向“一切有助于提升日本军事实力的最终用户”出口原产自中国的两用物项,以对抗高市早苗“近期公然发表涉台错误言论、暗示武力介入台海可能性”。 (中国商务部,路透社,彭博社)
中国商务部2月24日公告:禁止向三菱造船、川崎、IHI、JAXA等20家日本军工实体出口两用物项。将斯巴鲁、东京科学大学等20家实体列入关注名单,出口两用物项时需提交风险评估报告。新闻稿说,此举目的是“制止日本再军事化和拥核企图”。
彭博社
竹新社
《两蒋日记》确权诉讼落幕,日记和其他档案原件将于下半年起运返台,入藏国史馆。档案原件返台后,复制件将继续在胡佛研究所向学界提供使用。 该批档案包括蒋介石1917至1972年、蒋经国1937至1979年间的日记,以及演讲稿、外交信函、政治档案等,2005年出借给斯坦福大学胡佛研究所。蒋家后人中就是否将档案移转国史馆发生争议,胡佛所遂于2013年诉讼请求澄清物权,最终认定所有档案都归属国史馆,不再按是否属总统任内而分割。 国史馆受访说,档案返台后将陆续向公众提供,其中蒋介石第一任总统内(1948–1954)的日记拟于10月出版。…
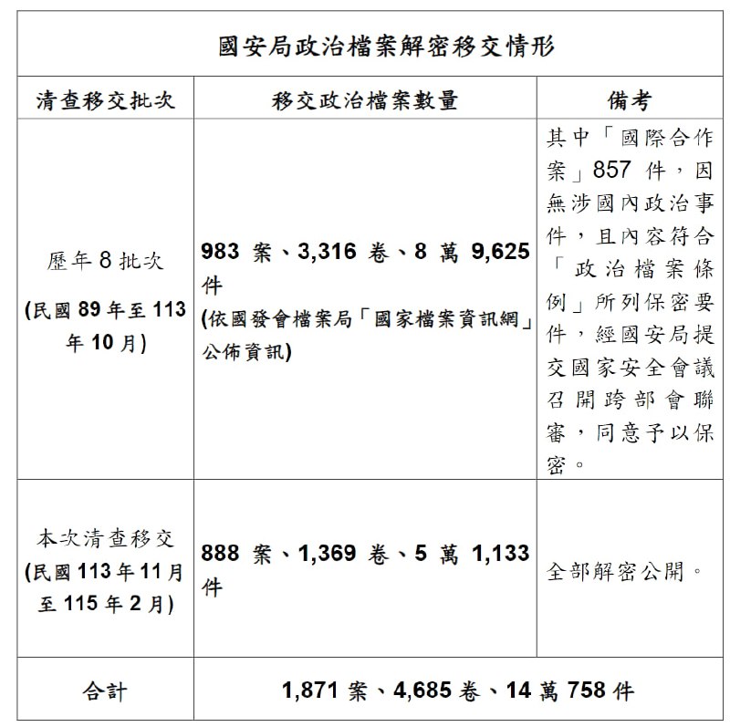
台湾,国家安全局2月23日宣布完成《政治档案条例》所规定的档案解密与移交,“一件不留一字不遮”。
2024年11月起,该局清查了1992年以前所有23757卷、566415件档案,目录送档案局。档案局2025年6月审定其中1369卷、51133件为需公开的政治档案,国安局予以全部解密并扫描移交,内容有戒严时期保防安全工作制度、情报机关侦保防业务资料、反动文化出版品与黑函调查、国民入出境管制“黑名单”、海外台独团体活动、叛乱案件人员资料与判决书等。
社会关切2000年首次政党轮替时国安局是否曾销毁档案,新闻稿说,当年归档只作并卷,没有流水文号,现流水文号是2005年补编,因此无从判断。
中华民国国家安全局
竹新社
知情人士说,中共为2026年设置的GDP增长目标为“4.5%~5%”。降低目标意在强调高质量发展,引导地方政府“树立正确政绩观”。设置4.5%下限,既符合2035翻一番目标的需要,又可为房地产、美国关税等不确定性留出余地。 今年将加强政策取向一致性,避免“鼓励餐饮消费,但禁止吃喝”的状况再次发生。此外,中央首长已认识到“通缩是经济癌症”,今年将加力对抗通缩压力,实现2%的CPI目标。 (南华早报)
中共通知在全党开展“树立和践行正确政绩观”学习教育,自2026年春节假期结束起,至7月底结束。总要求是“立党为公、为民造福、科学决策、真抓实干”。
深入查找现行制度机制中不符合正确政绩观要求的规定,该废止的废止,该修订的修订。
与中央巡视等整改项目相结合,边查边改、立行立改,对突出问题开展集中整治。
新华社
墨西哥武装部队2月22日在哈利斯科州塔帕尔帕市抓捕毒贩,多名“哈利斯科州新生代”贩毒集团成员在打击行动中死亡,包括该集团头目内梅西奥·奥塞格拉·塞万提斯。
“哈利斯科州新生代”是墨西哥主要贩毒集团之一。军方开展抓捕行动并打死奥赛格拉后,哈利斯科州及其邻近的米却肯、科利马、瓜纳华托等州爆发骚乱,贩毒集团成员点燃汽车封锁道路,纵火焚烧商业设施,一些州宣布学校23日停课。
哈利斯科州一名官员称,该州两地有多名墨西哥国民警卫队士兵死亡;州内一座监狱爆发骚乱,一名看守被杀;州检察官办公室一名工作人员遇害。
美国、加拿大等国向本国在墨公民发布安全警示。
新华社
巴基斯坦军方2月21日夜间对巴基斯坦与阿富汗边境的阿富汗楠格哈尔省和帕克提卡省发动空袭。
阿富汗当局称,袭击目标是民用目标和宗教场所,造成18人死亡、5人受伤,对此表示强烈谴责。
巴基斯坦则表示,空袭精准打击边境地区的7个恐怖分子营地及藏身处,超过80名恐怖分子死亡。
新华社
一名持枪男子2月22日凌晨驾车闯入海湖庄园,随后被击毙。
美国特勤局称,这名20岁出头的男子来自北卡罗来纳州,携带了猎枪和燃料罐。他的家人几天前报案说他失踪了。
警方称,男子进入北门附近后,遭到两名特勤局特工和一名警察的拦截。他放下了燃料罐,举起猎枪准备射击,特工和警察开枪以消除威胁。
目前尚不清楚该男子动机。事件发生时,特朗普夫妇正在白宫,没有在海湖庄园。
美联社
竹新社
欧洲情报机构负责人称,俄罗斯在利用与美国的谈判推动解除制裁并进行商业交易,其并不想尽快结束战争,因此对今年达成俄乌和平协议持悲观态度。 他们表示,俄罗斯寻求的战略目标从未改变,包括罢免泽连斯基,令乌克兰成为俄罗斯与西方的“中立”缓冲区。俄罗斯经济“并未濒临崩溃”,因此其既不想要也不需要尽快实现和平。 分析认为,乌克兰即使割让顿涅茨克也无法迅速促成和平协议,因为此举无法实现推翻泽连斯基政权的目标。如果俄罗斯获得顿涅茨克,或许才能开启真正的谈判,俄罗斯随后会提出更多要求。 美俄一直在讨论价值高达12万亿美元(…
乌克兰军队2月21日使用乌制“火烈鸟”巡航导弹袭击了俄罗斯乌德穆尔特共和国沃特金斯克市附近的一家导弹工厂。地方当局表示,袭击造成11人受伤,但未透露具体地点等细节。
该工厂距离乌克兰超过1400公里,主要生产“伊斯坎德尔”弹道导弹,同时生产洲际弹道导弹、潜艇导弹等。
乌军还袭击了俄罗斯萨马拉州一家天然气加工厂并引发火灾。俄罗斯国防部表示,俄军20日破坏了“火烈鸟”巡航导弹的发射场以及其他军事目标。
俄罗斯联邦安全局声称,乌克兰已从Telegram收集数据并用于军事目的,但未提供证据。普京20日签署法律,要求俄罗斯移动运营商应按照联邦安全局要求封禁互联网服务。
美联社
竹新社
美国最高法院2月20日裁决,支持去年下级法院关于全球“对等关税”逾越总统职权的认定。6名保守派大法官中,罗伯茨、戈萨奇、巴雷特3人支持此判决,后二人都是特朗普于第一任期内任命的。 罗伯茨大法官在多数意见书中说,美国毕竟不是与全世界每个国家都处于战争状态。 根据估计,需要清退的税额达1750亿美元。判决没有涉及政府是否或如何退款,需待后续诉讼。 (路透社)
特朗普2月20日称,他已签署一项对全球进口商品征收10%关税的行政令。特朗普称,关税适用于所有国家,该措施几乎立即生效。不过根据关税依据的《1974年贸易法》第122条,这些关税在没有国会批准的情况下,最长只能持续150天。特朗普此前表示,他还在寻找收取关税的其他选择。
美联社
竹新社
特朗普11月14日签署行政令,将牛肉、西红柿、咖啡、香蕉等农产品排除在所谓“对等关税”之外,从而降低这些商品的关税。受到关税影响且缺乏足够国内供应,西红柿、牛肉和咖啡等商品价格上涨明显。 (美联社,CNN)
美国最高法院2月20日裁决,支持去年下级法院关于全球“对等关税”逾越总统职权的认定。6名保守派大法官中,罗伯茨、戈萨奇、巴雷特3人支持此判决,后二人都是特朗普于第一任期内任命的。
罗伯茨大法官在多数意见书中说,美国毕竟不是与全世界每个国家都处于战争状态。
根据估计,需要清退的税额达1750亿美元。判决没有涉及政府是否或如何退款,需待后续诉讼。
路透社
竹新社
俄罗斯和乌克兰在日内瓦举行的会谈2月18日结束,双方均表示谈判“困难”,新一轮谈判即将展开。 泽连斯基称,军事谈判具有“建设性”,两国武装部队正在考虑如何监督未来停火。俄罗斯代表团团长梅金斯基表示会谈艰难但“务实”。克里姆林宫发言人称,现在谈论谈判结果为时尚早。 此外,乌克兰和美国驻日内瓦代表还会见了英国、法国等欧洲国家代表。泽连斯基称,欧洲参与和平进程“不可或缺”。 泽连斯基17日受访时指责特朗普公开呼吁乌克兰而非俄罗斯在和谈时做出让步“不公平”。此外,任何要求乌克兰放弃俄罗斯未占领的顿巴斯地区的方案都将在乌克兰人公投时被否决。…
欧洲情报机构负责人称,俄罗斯在利用与美国的谈判推动解除制裁并进行商业交易,其并不想尽快结束战争,因此对今年达成俄乌和平协议持悲观态度。
他们表示,俄罗斯寻求的战略目标从未改变,包括罢免泽连斯基,令乌克兰成为俄罗斯与西方的“中立”缓冲区。俄罗斯经济“并未濒临崩溃”,因此其既不想要也不需要尽快实现和平。
分析认为,乌克兰即使割让顿涅茨克也无法迅速促成和平协议,因为此举无法实现推翻泽连斯基政权的目标。如果俄罗斯获得顿涅茨克,或许才能开启真正的谈判,俄罗斯随后会提出更多要求。
美俄一直在讨论价值高达12万亿美元(数倍于俄罗斯GDP)的双边合作。分析认为,该协议旨在吸引特朗普和俄罗斯寡头。因为俄罗斯寡头因制裁未从战争中获利,普京需要在经济严峻时保持他们的忠诚。
路透社
竹新社
美国和伊朗2月17日在日内瓦阿曼领事馆举行第二轮间接谈判。谈判持续不足3小时结束。本次谈判有核、法律和经济领域的专家参与,重点聚焦于技术层面。伊朗外长阿拉格齐表示,谈判达成了一些协议和主要原则,相较上一轮谈判有积极发展。阿拉格齐说,美国应立即停止对伊朗使用武力的威胁。 与此同时,伊朗16日起在霍尔木兹海峡、波斯湾和阿曼湾举行军演,并于17日宣布暂时关闭霍尔木兹海峡数小时,以进行实弹军事演习。伊朗塔斯尼姆通讯社报道,演习部队使用了多种进攻与防御武器系统,在场军事专家称,这些武器系统“以最高精度摧毁了预定目标”。…
特朗普2月19日在所谓“和平委员会”首次会议上威胁伊朗称,伊朗和美国“必须达成一个有意义的协议,否则坏事就会发生”。他说大概10天内就会知晓。
特朗普随后在“空军一号”上被问及期限的详细情况时说,他认为时间足够,“10天、15天,差不多是极限了”。特朗普拒绝具体说明,只是再次警告会发生“非常糟糕的事”。
消息人士此前称,美国准备最早在本周末对伊朗发动打击,但特朗普尚未做出最终决定。
路透社CNN
澳大利亚的“熊猫外卖”平台骑手组织在春节期间罢工,以抗议平台的低薪和不透明算法。他们通过微信群串联,群成员微信账号仍绑定中国手机号,结果被中国原籍地派出所致电问询。
一位骑手Wang Caifa的父亲被传到派出所,在澳大利亚时间凌晨12:30向他致电,民警问他抗议的时间地点起因。在得知是在悉尼以后,警察希望他遵守当地法律法规。
另一位骑手Wang Zhuoying则被两个互不知情的民警致电,一个在获悉事情在悉尼之后,说“国外的抗议也尽量不要参与”;另一个则威胁她“如果你在澳大利亚抗议,回国就会被抓”,并在几天后再次致电问她“是否是中共党员”,令她迷惑。
“熊猫外卖”发言人受访说,平台不清楚有关情况,应该是微信群里有关键词触发了网警。
澳大利亚广播公司
竹新社
此前因与爱泼斯坦有联系被剥夺尊号、头衔和荣誉的英国前王子安德鲁已于2日提前搬出温莎城堡,搬入位于诺福克郡的桑德灵厄姆王室庄园。
英国国王查尔斯三世的弟弟安德鲁·蒙巴顿-温莎2月19日因涉嫌“公职人员不当行为”在桑德灵厄姆王室庄园被逮捕。
目前尚不清楚警方的指控细节以及逮捕原因。安德鲁此前被指控曾向爱泼斯坦分享涉密官方文件。
查尔斯三世发表声明称,全力支持配合警方行动,但不便进一步置评。据了解,查尔斯三世事先并未被告知逮捕消息。
目前尚不清楚安德鲁被关押在何处。警方最多可关押96个小时。逮捕意味着警方可以搜查安德鲁的住所和财物。
BBC
竹新社
韩国前总统尹锡悦涉嫌妨害执行拘留案一审被判有期徒刑五年。 首尔中央地方法院刑事审判第35合议庭1月16日认定大部分指控成立,被告人在受查过程中利用警卫处公务员阻止侦查机关经合法程序对其执行拘留令且试图毁灭证据,为了一己安危和私利,将公务员视为私人工具。为了扶正法治主义,应当从重处罚。 尹锡悦涉嫌2025年1月3日动员总统警卫处职员妨害高级公职人员犯罪调查处(公调处)针对尹锡悦执行拘留令;涉嫌在宣布戒严之前只召集部分国务委员开会讨论戒严事宜,剥夺其余9名国务委员行使审议戒严的权利,且向外媒传播虚假信息,删除…
韩国前总统尹锡悦涉嫌带头发动内乱案一审被判无期徒刑。前国防部长官金龙显因涉嫌执行内乱重要任务而被判处有期徒刑30年。
首尔中央地方法院刑事审判第25合议庭当天作出上述宣判。审判庭认为,尹锡悦宣布紧急戒严,意图通过动员军队封锁国会大楼并抓捕主要政界人士,使得国会陷入瘫痪。审判庭认定尹锡悦向国会派遣军队发起暴动的事实,并表示,由于宣布紧急戒严的目的在于使宪法机构功能瘫痪,故构成内乱罪。
负责调查该案的独立检察组上月13日请求法院对尹锡悦判处死刑。审判庭就量刑理由表示,尹锡悦亲自主导犯罪行为,并让不少人参与其中。紧急戒严事态造成巨大的社会成本,被告人却未进行反省。但鉴于被告人并无周密计划、尽量避免动用暴力、几乎没有发生直接施暴等情况,而且大部分计划落空、无犯罪前科、长期从事公职等,这些均被视为可考虑的有利情节。
尹锡悦涉嫌与前国防部长官金龙显等人合谋,在不存在战争、事变或类似国家紧急状态征兆的情况下实施违宪、违法的紧急戒严,企图扰乱国家宪政秩序并制造暴乱。他还涉嫌动员戒严部队和警力封锁国会,妨害国会就解除紧急戒严进行表决,企图抓捕政界人士及中央选举管理委员会职员。
韩联社
美国加利福尼亚州卡斯尔峰2月17日发生雪崩,造成8人死亡、1人失踪。
当地官员介绍说,17日上午,内华达山脉卡斯尔峰发生雪崩,一支15人的越野滑雪团途径附近遭遇灾难。经多方专业人员共同施救,团中6人于17日晚获救脱险,其余9人中8人确定死亡、1人失踪。
警方目前没有透露死难者身份。这支越野滑雪团共有9男6女,获救者包括5女1男,其中2人因伤送往医院治疗,但都没有生命危险。
卡斯尔峰海拔2775米,是内华达山脉中一处深受越野滑雪者喜爱的地点,也是雪崩多发地。加州北部地区目前遭遇冬季风暴袭击,自16日至17日中午,当地降雪量已超过60厘米。当地山区雪崩中心此前曾发布警告称,17日可能发生大规模雪崩,高雪崩风险将持续至18日白天。
此次雪崩是美国近45年来导致死亡人数最多的雪崩灾害。
新华社
竹新社
乌克兰总统泽连斯基8日宣布,乌陆军司令瑟尔斯基接替扎卢日内出任乌武装部队总司令。 现年58岁的瑟尔斯基被认为在俄罗斯入侵乌克兰初期组织了基辅防御,击退了俄军对基辅的进攻。他在2022年9月策划了哈尔科夫地区的反攻,这是乌克兰在战争中取得的最重大的胜利。此外,他还领导了巴赫穆特行动,削弱了俄罗斯的军队和资源。 但巴赫穆特一战使得数千名乌克兰士兵丧生。一些乌克兰士兵将瑟尔斯基称为“屠夫”,认为他不重视士兵的生命。瑟尔斯基与扎卢日内相比,获得的支持率要低得多。此次任命决定可能会引发战场部队的强烈反对。 泽连斯基…
乌克兰前武装部队总司令、现乌克兰驻英国大使瓦列里·扎卢日内近日受访时透露他和泽连斯基的分歧。
扎卢日内称,2022年2月俄罗斯全面入侵后,他和泽连斯基经常就如何更好地保卫国家而发脾气。
9月中旬的一个晚上,数十名国家安全局特工前往扎卢日内办公室搜查但未透露搜查目标。当时有数十名英国军官在场。
扎卢日内阻止特工翻查文件和计算机,现场给泽连斯基当时的幕僚长安德里·叶尔马克打电话并发出警告称,自己准备动用军队保护指挥中心。
扎卢日内随后致电国家安全局局长瓦西里·马柳克,询问发生了什么。马柳克表示自己对此一无所知,承诺会调查此事。
扎卢日内后来得知国家安全局曾向基辅地区法院申请搜查令。美联社获得的法庭文件显示,搜查目标是一家据称由犯罪组织经营的脱衣舞俱乐部。但该俱乐部早在俄罗斯全面入侵以前就已关闭。扎卢日内认为搜查令只是借口。
扎卢日内还指责泽连斯基等官员在2023年反攻时没有按照原计划,集中兵力夺取扎波罗热,而是将兵力分散在较广区域,从而削弱了反攻力量。该说法得到了2名西方国防官员的证实。
扎卢日内称自己在被解职后未参与军事决策。民调显示,他在竞选总统上的人气高于泽连斯基。但扎卢日内表示,自己不愿在战争结束或戒严结束前讨论从政,避免乌克兰人内部分裂。
美联社
竹新社
俄罗斯、乌克兰和美国的代表2月4日至5日在阿布扎比举行新一轮会谈。 消息人士称,会谈重点讨论俄乌军队脱离接触的可能性、停火监督机制和设立协调中心等,但关键的领土问题未解决。俄方坚持要求乌克兰军队撤离顿巴斯地区,乌方拒绝让步。 会谈结束后,俄罗斯与乌克兰5日各向对方移交了157名被俘人员。 泽连斯基表示,自俄罗斯入侵以来,已有5.5万名乌克兰士兵阵亡。 (美联社,新华社)
俄罗斯和乌克兰在日内瓦举行的会谈2月18日结束,双方均表示谈判“困难”,新一轮谈判即将展开。
泽连斯基称,军事谈判具有“建设性”,两国武装部队正在考虑如何监督未来停火。俄罗斯代表团团长梅金斯基表示会谈艰难但“务实”。克里姆林宫发言人称,现在谈论谈判结果为时尚早。
此外,乌克兰和美国驻日内瓦代表还会见了英国、法国等欧洲国家代表。泽连斯基称,欧洲参与和平进程“不可或缺”。
泽连斯基17日受访时指责特朗普公开呼吁乌克兰而非俄罗斯在和谈时做出让步“不公平”。此外,任何要求乌克兰放弃俄罗斯未占领的顿巴斯地区的方案都将在乌克兰人公投时被否决。
泽连斯基18日批准制裁白俄罗斯总统卢卡申科。泽连斯基称,此次制裁的原因包括白俄罗斯在境内部署俄罗斯军队的攻击型无人机中继系统,以及俄制“榛树”导弹系统。此外,白俄罗斯企业向俄方提供了生产武器的关键设备和零部件。
美联社路透社新华社
Back to Top